ui ux designer jobstreet
Sysgens IT staffing methodology enables us to attract and engage the highest quality IT professionals. Ux ui designer jobs.
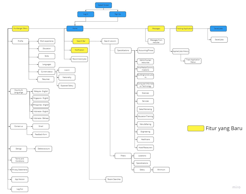
Ui Ux Case Study Redesigning Jobstreet Mobile App For Better Job Applying Experience By Muzayyin Isnainy Medium
JobStreet SE Asia Jora Australia Jora Worldwide OCC Mundial Mexico Workana Latin America Zhaopin China Partner services.
. Contohnya saja web designer perlu mempelajari UX UI dan ilmu dasar HTML serta CSS. Job search MyJobStreet Company profiles Career advice. Fashion Graphics Industrial Product Interior Multi-media Visual Merchandising Web Designer Others.
Dunedin Central Otago NZ. Friendly cozy delicious high-tech environment. Business Analyst Security Software Development Support Technical Functional Consulting Technical Writing Testing QA UIUX Designer Others.
หา งานกราฟก และโอกาสกาวหนาในสายอาชพของคณในประเทศไทย. Job search MyJobStreet Company profiles Career advice. Ux ui designer jobs.
Can do photo manipulationedit typography illustration logo design motion graphics UIUX and other multimedia content. However it also seems to be attractive to the older generation as well. JobStreet SE Asia Jora Hong Kong OCC Mundial Mexico Seaman Jobsite Philippines.
900am to 700pm M-F About IT Americano. UI UX Designer. National Capital Reg PHP 25K - 35000 monthly.
JobStreet Arguably the most popular job site in the Philippines. Nah untuk menjadi graphic atau logo designer Anda bisa mempelajari teori warna komposisi. IT AMERICANO is an international company and one of the emerging leaders among the IT service and Software solutions providers in Asia.
Less than 30 hrsweek. Job Specializations Computer. หา งานชางภาพ งานตดตอ และโอกาสกาวหนาในสายอาชพของคณ.
Junior web developer jobs. Anda bisa mencoba melamar melalui situs seperti Jobstreet SribuLancer atau Upwork. JobStreet SE Asia Jora Hong Kong OCC Mundial Mexico Seaman Jobsite Philippines SEEK Australia Work Abroad Philippines Workana Latin America.
North Dunedin Otago NZ. Web Designer Developer. White Label Solutions Work Schedule.
Empleos de ford ofertas de empleo cerca de ti en nuestra bolsa de trabajo tu próximo empleo está en OCCMundial - 187 ofertas. New Graphic designer Jobs in Philippines available today on JobStreet - Quality Candidates Quality Employers. UIUX Designer Night Shift Perm WFH Day 1 HMO w signing bonus.
P23051 per month. 3 to 6 months. Junior web developer jobs.
JobStreet SE Asia Jora Australia Jora Worldwide OCC Mundial Mexico Workana Latin America Zhaopin China Partner services. Tinggal isi di kolom Pilih Kriteria di sebelah kiri layar sesuai yang kita inginkan untuk mendapatkan magang. JobStreet SE Asia Jora Hong Kong OCC Mundial Mexico Seaman Jobsite Philippines SEEK Australia Work Abroad Philippines Workana Latin America.
Insurance Agent Broker. I-cube Digital Solutions Inc. JobStreet SE Asia Jora Australia Jora Worldwide OCC Mundial Mexico Workana Latin America Zhaopin China Partner services.
New Va Jobs in Philippines available today on JobStreet - Quality Candidates Quality Employers. Trabajos de medio tiempo trabajos de lunes a viernes empleos de fines de semana sin experiencia y más. Hourly Posted 13 minutes ago.
Junior web developer jobs. I started looking for my first part-time job here in 2010. Having a database of more than 30000 IT professionals have helped us deliver fast and reliable placement services to top notch clients.
หางาน Part time ในประเทศไทยผาน JobsDB เราจะชวยคณคนหาและสมครงาน. Asia Jora Hong Kong Manager Brazil OCC Mundial Mexico. Junior web developer jobs.
Development of UXUI sites from scratch landing pages order forms user registration. Insurance Agent Broker. GraphicUXUI Designer for WebAppนกออกแบบ GraphicUXUI สำหรบ WebApp.
662667 0824 and 662667 0700 Mon - Fri 830am - 530pm Email. UI UX Designer. Its a good starting point for those with little to no job experience.
Di website jobstreetcoid kita dapat menentukan sendiri lokasi bidang pekerjaan yang kita inginkan dan gaji minimum. JobStreet SE Asia Jora Australia Jora Worldwide OCC Mundial Mexico Workana Latin America Zhaopin China Partner services. Ux ui designer jobs.
Ux ui designer jobs. Eco Plaza Building 5th floor 2305 Don Chino Roces Avenue Ext Makati 1231 Metro Manila. Its 2019 and the website still looks the exact same.
JobStreet SE Asia Jora Hong Kong OCC Mundial Mexico Seaman Jobsite Philippines. Insurance Agent Broker. Emu Plains NSW 2750.
JobStreet and I Im sure you too go way back.
A Ux Study On Jobstreet Employer S Dashboard User Interface
Harini Venkatesh Jobstreet Case Study
Browse Thousands Of Jobstreet Images For Design Inspiration Dribbble
A Ux Study On Jobstreet Employer S Dashboard User Interface
Harini Venkatesh Jobstreet Case Study
Jobstreet Designs Themes Templates And Downloadable Graphic Elements On Dribbble
Jobstreet Homepage Design By Anwhy Homepage Design Design Homepage
Browse Thousands Of Jobstreet Images For Design Inspiration Dribbble
Jobstreet Designs Themes Templates And Downloadable Graphic Elements On Dribbble
Ui Ux Case Study Redesigning Jobstreet Mobile App For Better Job Applying Experience By Muzayyin Isnainy Medium
Ui Ux Case Study Redesigning Jobstreet Mobile App For Better Job Applying Experience By Muzayyin Isnainy Medium
Ui Ux Case Study Redesigning Jobstreet Mobile App For Better Job Applying Experience By Muzayyin Isnainy Medium
Jobstreet Ui Design By Ben Studio On Dribbble
Ui Ux Case Study Redesigning Jobstreet Mobile App For Better Job Applying Experience By Muzayyin Isnainy Medium
Browse Thousands Of Jobstreet Images For Design Inspiration Dribbble
Ui Ux Case Study Redesigning Jobstreet Mobile App For Better Job Applying Experience By Muzayyin Isnainy Medium
Harini Venkatesh Jobstreet Case Study
火柴 Ui Ux 参考资料 Https Www Jobstreet Com My En Job Search Ui Ux Designer Jobs Https Www Glassdoor Com Job Malaysia Ux Ui Design Jobs Srch Il 0 8 In170 Ko9 21 Htm Https Www Linkedin Com Jobs Search Currentjobid 2906252559 Keywords Ui 20ux
